SOP/Process Improvement and Quality Assurance
Created the following to make all things efficient and organize:
Note: Some sample SOPs only. Not all SOP is declared due to document privacy and control.
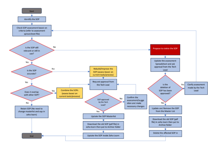
1. SOP Clean up flow

2. Zoho Task Management

3. Making custom gpt to improve the following:
> Custom gpt to refine the Primary keyword
> Custom gpt to create content engine (make all keywords align to each other)
> Custom gpt to do content editing
Note: All brand guidelines, tone and voice is considered on each custom gpt so that Quality is not compromise
4. Deleted Manual setting/formatting of each blog post headings when shipped to Wordpress by using plug in called Mammoth.